Consignes activité 1
- Connectez votre carte Micro:bit à l'ordinateur
- Dans l'interface Adacraft, ajoutez l'extension "Micro:bit" (bouton Extensions en bas à droite)
- Téléchargez le fichier .hex dans la carte micro:bit (copier-coller dans la carte micro:bit)
- Connectez la carte en cliquant sur le bouton puis refermez la fenêtre.
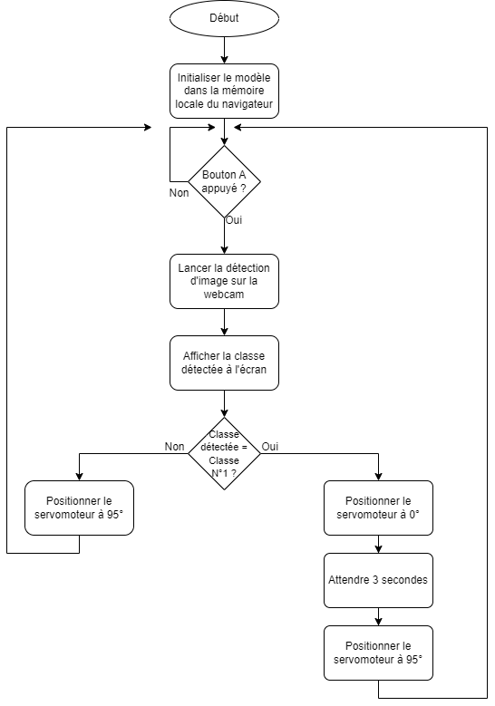
- Réalisez et testez le programme suivant :



